从插枪到开始充电,电动汽车是如何实现充电的?
2025-10-17
充电是电动汽车的一项基本功能,一般分为快充和慢充。通常我们在进行电动汽车充电的时候将充电枪插入车辆充电口,然后点击充电桩的开始充电按钮或者使用手机扫码点击开始充电,等待一会儿车辆就开始充电了,这时候,我们只需要等待车辆充电完成,然后拔枪,就完成了一次电动汽车的补能。但是从充电枪插枪到开始充电是如何实现的呢?这个过程电动汽车与充电桩之间进行了哪些交互?如何判定是否满足充电条件?如何进行充电功率控制?本文以快充为例为大家介绍从插枪到开始充电,电动汽车是如何实现充电的。
#01电动汽车直流充电接口定义
要给电动汽车充电,首先是要插枪,现在不管你是什么品牌的电动车,到哪里充电,都可以正常插枪充电,得益于充电接口的标准化。下面介绍直流充电的标准接口定义。直流充电插口和插座的标准化是按照GB/T 20234.3-2023《电动汽车传导充电用连接装置第3部分:直流充电接口》执行的。
1、直流充电接口的额定值

2、车辆插头和车辆插座的连接界面与触头布置
1)车辆插头

2)车辆插座

3、触头参数与功能
车辆插口和车辆插座应分别包含9个触头,触头电气参数值与功能定义应符合表2的规定。

#02电动汽车充电通信协议
充电接口的标准化,可以保证不同厂家的充电口可以与不同充电桩完美对插。但是电动汽车直流充电充电的电压电流较大,而且要根据不同车辆的电池容量、充电倍率、SOC调整充电电流,因此需要车辆的控制器与充电桩之间进行通讯,而通讯协议也必须做到标准化,才能使得不同的充电桩厂家和电动汽车厂家按照同样的通讯标准各自开发自己的产品,最终能够正常通讯,按照不同车辆的需求充电,做到“闭门造车,出门合辙”。直流充电标准化的通信协议是按照GB/T 27930-2023《非车载传导式充电机与电动汽车之间的数字通信协议》执行的。
1、充电机与车辆之间的通信网络基于CAN2.0B
1)物理层
采用的CAN通信总线网络物理层应符合SAE J1939-11:2006或SAE J1939-15:2018中的规定。充电机与车辆的通信应使用独立的CAN总线,充电机与车辆之间的通信速率采用250kbit/s。
2)数据链路层
使用CAN扩展帧的29位标识符,具体每个位分配的相应定义应符合SAE J1939-21:2006中的相关规定。
每个CAN数据帧包含一个单一的协议数据单元(PDU),见表1。协议数据单元由七部分组成,分别是优先权、扩展数据页、数据页、PDU格式、PDU特定格式、源地址和数据域。

3)应用层
a、应用层采用参数和参数组定义的形式
b、采用PGN对参数组进行编号,各个节点根据PGN来识别数据包的内容
c、采用周期发送和事件驱动的方式来发送数据
d、如果需发送多个PGN数据来实现一个功能的,需全部接收该定义的多个PGN报文才判断此功能发送成功
e、定义新的参数组时,尽量将相同功能的参数、相同或相近发送周期的参数和属于同一个子系统内的参数放在同一个组中;同时,新的参数组既要充分利用8个字节的数据宽度,尽量将相关的参数放在同一个组内,又要考虑扩展性,预留一部分字节或位,以便将来进行修改。
#03电动汽车充电流程
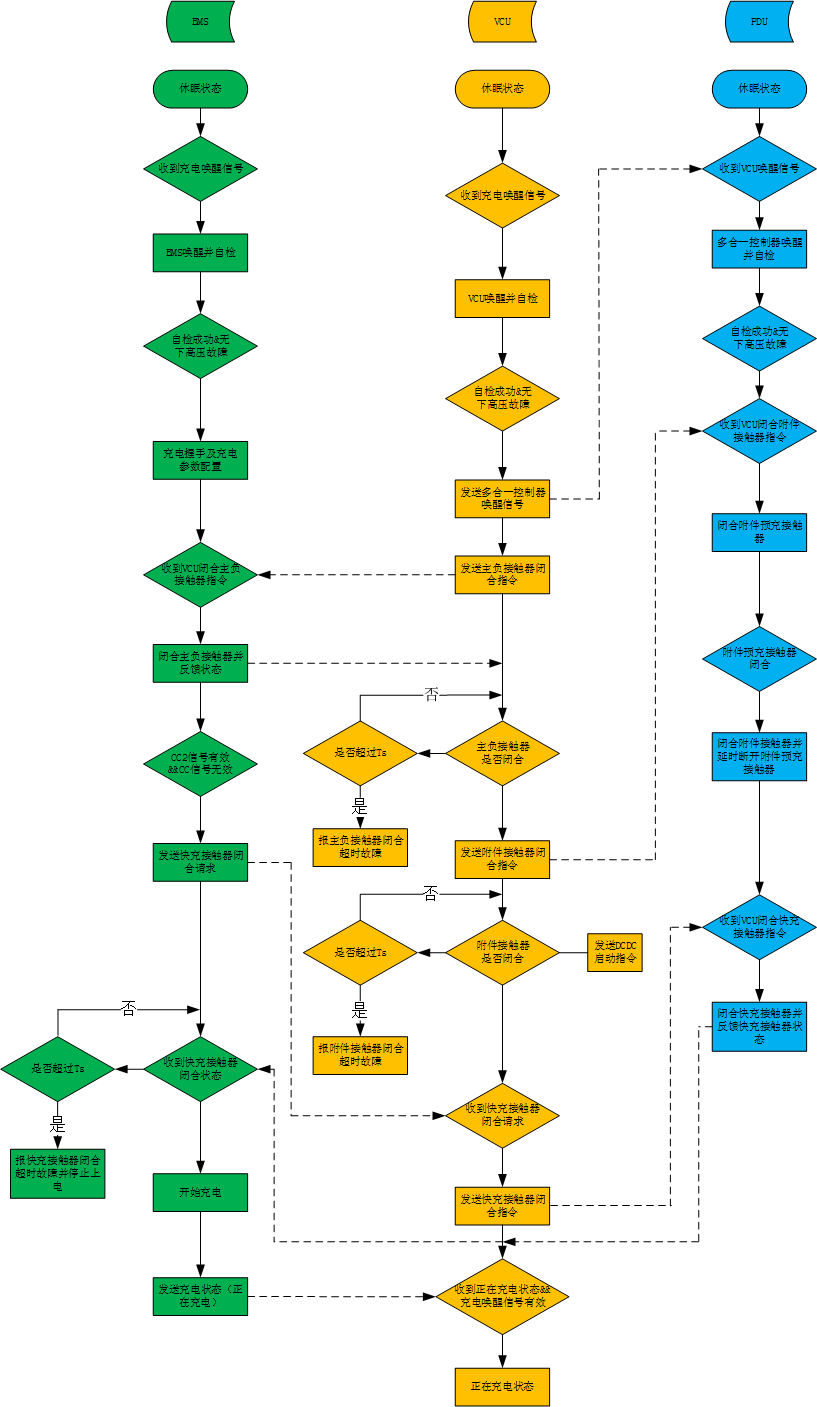
整车充电流程如下图所示:

1、整车高压原理
下图为一种典型的电动汽车高压原理,本文根据此高压原理说明快充充电流程。充电流程的最终目的是实现主负接触器、附件接触器及快充接触器闭合,使车辆进入正常充电状态,并且按照车辆充电需求充电。本文以车辆休眠状态插枪快充充电说明电动汽车快充充电流程。

2、车辆休眠状态快充充电上高压控制方法
电动汽车车辆休眠状态快充充电上高压的控制是插枪后,VCU通过接收的充电唤醒信号、BMS信号、PDU信号等对上高压过程动作时序进行控制,BMS与充电机进行信息交互,最终达成车辆充电的目标,一般按照以下流程进行控制:
1)唤醒自检
快充充电枪插枪后,根据车辆低压电压平台(12V或24V),选择对应的电压平台,点击开始充电,或者手机扫码点击开始充电,快充充电机会开启低压辅助电源发出充电唤醒信号(通过低压辅助电源A+、A-发出),VCU接收到充电唤醒信号后,唤醒并自检,自检通过后,低压上电。BMS接收到充电唤醒信号后,唤醒并自检,自检通过后,低压上电,如果有影响上高压的严重故障,报故障,快充上电流程中止。
2)充电握手及充电参数配置
BMS唤醒自检成功后进入充电握手阶段,BMS与充电机进入充电握手阶段,双方发送辨识报文,发送电池和充电机的必要信息。充电握手阶段完成后,充电机和BMS进入充电参数配置阶段,此阶段充电机向BMS发送充电机最大输出能力报文,BMS根据充电机最大输出能力判断是否能够进行充电。详情如下所示:
a、充电握手阶段
充电握手阶段分为握手启动阶段和握手辨识阶段,车辆接口物理连接完成,充电机成功闭合电子锁后,低压辅助供电回路导通,进入握手启动阶段发送握手报文,并进行充电机自检。如果自检通过,双方进入握手辨识阶段,交互车辆和充电机的身份及其他必要信息;如果自检失败,充电机发送充电机终止充电报文。充电握手阶段报文应符合表3的要求。

b、充电参数配置阶段
充电握手阶段完成后,充电机和车辆进入充电参数配置阶段。在此阶段,车辆向充电机发送动力蓄电池当前电池电压,如果该电压不在充电机输出能力范围内,充电机判断充电参数不匹配;车辆也可根据充电机最大输出能力判断是否能够进行充电。如果判断充电参数不匹配,充电机和车辆发送中止充电报文(如果充电机判断充电参数不匹配,应在发送充电机最大输出能力报文后再发送中止充电报文);如果充电参数匹配,进入充电准备就绪过程。充电参数配置阶段报文应符合表4的要求。

3)VCU发送多合一控制器唤醒信号
VCU自检成功低压上电完成后,发送多合一控制器唤醒信号。多合一控制器接收到唤醒信号后,唤醒并自检。多合一控制器自检后,如果有影响上高压的严重故障,报故障,快充上电流程中止。
4)VCU发送主负接触器闭合指令
如果满足上一步骤判断的快充上高压条件,VCU发送主负接触器闭合指令。
5)闭合主负接触器
BMS接收到VCU闭合主负接触器指令后,进行预充后闭合主负接触器并反馈主负接触器闭合状态。如果超过设定时间VCU未收到BMS反馈的主负接触器闭合状态,则报主负接触器闭合超时故障,快充上电流程中止。
6)BMS发送快充接触器闭合请求
BMS闭合主负接触器后,同时检测到CC2信号(快充充电枪连接信号)有效,CC信号(慢充枪充电连接信号)无效后,发送快充接触器闭合请求。
7)VCU发送附件接触器闭合指令
在设定时间内,VCU接收到BMS反馈的主负闭合状态后,VCU发送闭合附件接触器指令。
8)闭合附件接触器
PDU接收到附件接触器闭合指令后,闭合附件接触器并反馈附件接触器闭合状态。如果超过设定时间VCU未收到PDU反馈的附件接触器闭合状态,则报附件接触器闭合超时故障,上电流程中止。
9)VCU发送快充接触器闭合指令
VCU接收到附件接触器闭合状态,同时接收到BMS发送的快充接触器闭合请求后,发送快充接触器闭合指令。
10)快充接触器闭合
PDU接收到快充接触器闭合指令后,闭合快充接触器并反馈快充接触器闭合状态。VCU转发充电接触器状态至BMS。
11)开始充电
BMS接收到快充接触器闭合状态后,开始充电,并发送充电状态;如果超过设定时间BMS未收到PDU反馈的快充接触器闭合状态,则报快充接触器闭合超时故障,上电流程中止。充电过程详情如下所示:
在整个充电阶段,车辆实时向充电机发送车辆充电需求,充电机根据车辆充电需求调整充电电压和充电电流,保证充电过程正常进行。在充电过程中,充电机和车辆发送各自的充电状态。除此之外,车辆可向充电机发送蓄电池具体状态信息及电压、温度等信息。BMV、BMT、BSP为可选报文,充电机不对其进行报文超时判定,也可依据传输协议功能拒绝接收。
车辆根据充电过程是否正常、电池状态是否达到自身设定的充电结束条件或者是否接收充电机中止充电报文来判断是否结束充电;充电机根据是否接收停止充电指令、充电过程是否正常、是否达到预先设定的充电参数值,或者是否接收车辆终止充电报文来判断是否结束充电。充电阶段报文应符合表5的要求。

12)充电结束
当充电机和车辆停止充电后,双方进入充电结束阶段。在此阶段车辆向充电机发送整车充电过程中的充电统计数据,包括:终止SOC、电池最低电压和最高电压;充电机接收车辆的充电统计数据后,向车辆发送整个充电过程中的输出电量、累计充电时间等信息,最后充电机停止低压辅助电源的输出。充电结束阶段报文应符合表6的要求。

#04总结
本文介绍了直流充电的标准接口定义、通信协议,并以一种典型的电动汽车高压原理为例,介绍整车充电完整流程,希望能让读者对电动汽车快充过程有一个基本的了解。
Copyright © 深圳市创智为新能源技术有限公司 All rights reserved
粤ICP备2025484848号 技术支持:顺的网络